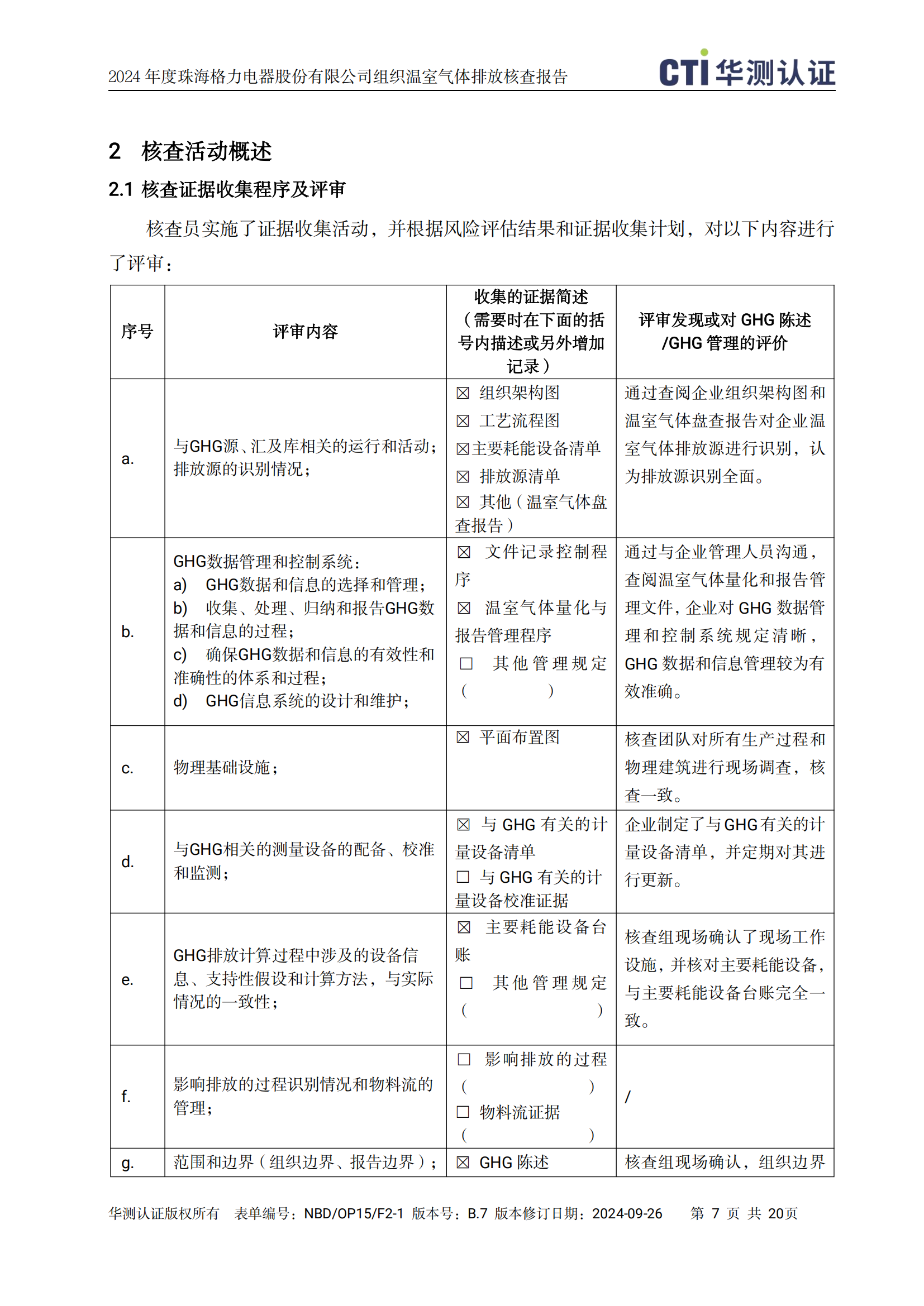
<li id="w8ww4"></li>
<li id="w8ww4"></li>
  • <li id="w8ww4"><tt id="w8ww4"></tt></li>
  • <li id="w8ww4"><tt id="w8ww4"></tt></li>
    <li id="w8ww4"><table id="w8ww4"></table></li>
    <li id="w8ww4"><tt id="w8ww4"></tt></li>
  • 格力電器24年度碳排放信息披露
    發布時間:2025-08-25
    經華測認證有限公司核查, 珠海格力電器股份有限公司2024年度溫室氣體總排放量:598429.26噸二氧化碳當量 ,并且滿足  5% 的實質性限值 。
    詳見華測認證有限公司出具的 溫室氣體核查聲明及核查報告。
    格力電器子品牌
    底部 -->
    微信
    總機:0756-8614883 + 傳真:0756-8614998 中央空調咨詢電話:(0756)8614883
    Copyright@珠海格力電器股份有限公司 粵公網安備 44040202000145號 粵ICP備05006515號
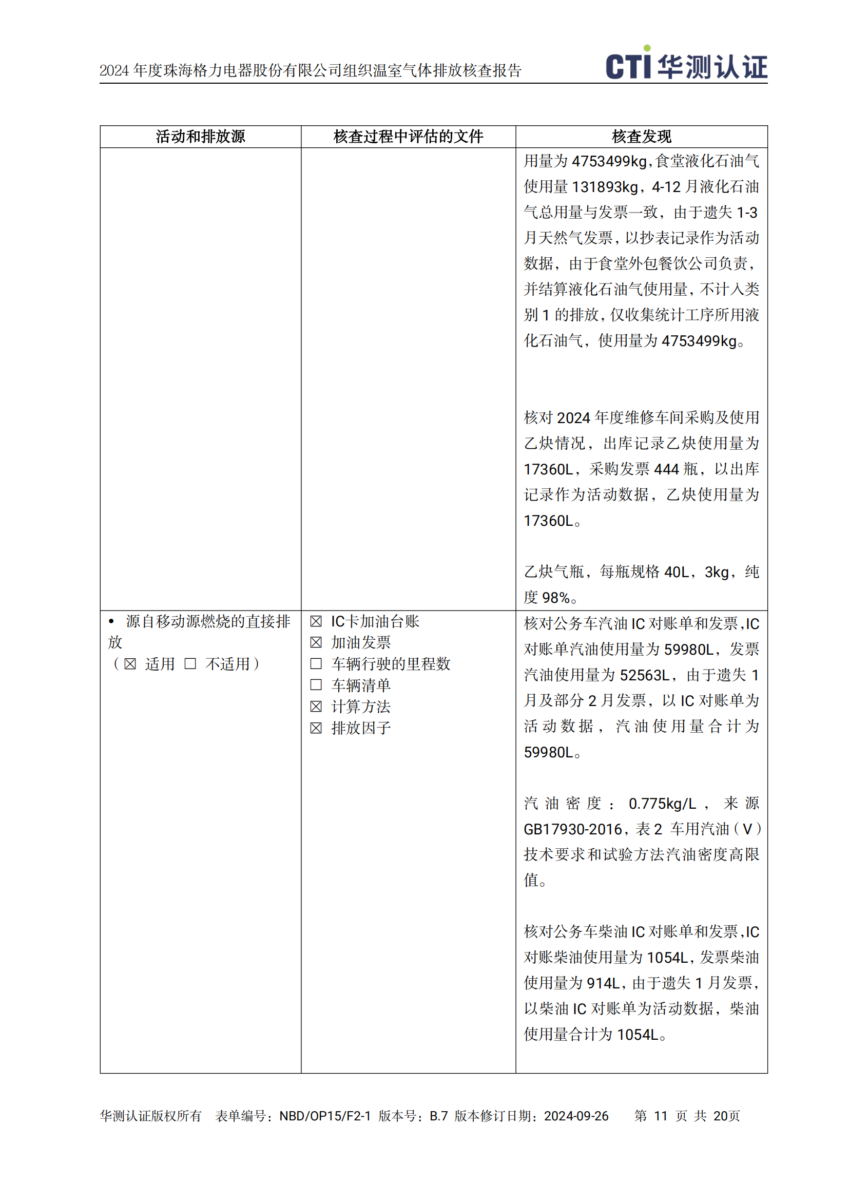
    <li id="w8ww4"></li>
    <li id="w8ww4"></li>
  • <li id="w8ww4"><tt id="w8ww4"></tt></li>
  • <li id="w8ww4"><tt id="w8ww4"></tt></li>
    <li id="w8ww4"><table id="w8ww4"></table></li>
    <li id="w8ww4"><tt id="w8ww4"></tt></li>
  • 国产精品原创 六安市| 峨眉山市| 顺平县| 永泰县| 湟中县| 上栗县| 正安县| 辛集市| 炉霍县| 麻城市| 甘洛县| 长垣县| 油尖旺区| 奉化市| 萝北县| 南雄市| 邳州市| 隆化县| 安福县| 忻州市| 军事| 武隆县| 永新县| 汶川县| 东乌珠穆沁旗| 漾濞| 资溪县| 田东县| 嘉峪关市| 简阳市| 会宁县| 囊谦县| 北流市| 吉木萨尔县| 灵丘县| 凤台县| 临桂县| 老河口市| 郴州市| 伊宁县| 木兰县| http://444 http://444 http://444